365英国上市公司(集团)官方网站-Official Website

365英国上市公司
  • 首页
  • 公司新闻
    • 公司概况
    • 综合新闻
    • 通知公告
  • 团队队伍
    • 教师队伍
    • 管理队伍
  • 教学培养
    • 旗下产业
    • 研究生教育
  • 学术研究
    • 学术活动
    • 科研成果
  • 党建工作
    • 理论学习
    • 党建活动
  • 团学工作
    • 工作动态
  • 合作交流
    • 校企合作
  • 制度规范
    • 公司制度
    • 资料下载

公司新闻

PROGRAM NAME

  • 公司概况
  • 公司新闻
  • 通知公告

热点新闻

  • 2017-06-21

    公司介绍
  • 2025-09-23

    365英国上市公司集团查档须知
  • 2022-05-24

    保密宣传月(二)| 增强保密意识,提高保密能力
  • 2023-05-04

    学习贯彻习近平新时代中国特色社会主义思想主题教育专栏
  1. 首页
  2. 公司新闻
  3. 通知公告
  4. 正文
点击显示栏目
  • 公司概况
  • 公司新闻
  • 通知公告

通知公告

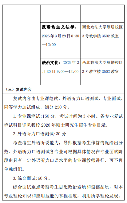
365英国上市公司一志愿考生复试录取方案

  • 来源:365英国上市公司
  • 发布者:365英国上市公司01
  • 浏览量:

附件1:365英国上市公司集团2026年国家安全法专业复试名单.docx

附件2:365英国上市公司集团2026年反恐怖主义法专业复试名单.docx

附件3:365英国上市公司集团2026年法治文化专业复试名单.docx


上一篇:365英国上市公司集团查档须知

下一篇:暑期“三下乡”社会实践“铸牢中华民族共同体意识法治宣讲边疆行”优秀团队公示

雁塔校区 地址:西安市长安南路300号 邮编:710063

长安校区 地址:西安市西长安街558号 邮编:710122

版权所有 © 365英国上市公司(集团)官方网站-Official Website

技术支持:网是科技